SYMEK entwickelte und fertigte neben den hier beschriebenen Standardprodukten auch kundenspezifische Geräte aus dem Bereich Nachrichtentechnik - Elektronik - HF-Technik - Messtechnik.
Firmenname: SYMEK Datensysteme und Elektronik i.L.,
Gesellschaftsform: Gesellschaft mit beschränkter Haftung
Anschrift: Johannes-Krämer-Str. 34, 70597 Stuttgart
Telefon: 0711-7678923 (Ausland: xx49-711-7678923),
Fax: 0711-7678924 (Ausland: xx49-711-7678924)
Gründung: 5.10.1978, St. 99069 01827, DE 1478 67450
Geschäftsführer: Ulf Kumm, Dipl. Ing. (FH) Dipl. Ing. (TU) (ab 5.10.1978)
Gesellschafter: Ulf Kumm, (ab 18.12.1990), Stammkapital: 100 000 DM
Handelsregister: HRB 14847 Stuttgart vom 29.8.91
Auflösung: 31.3.2014.
Die Geschäftstätigkeit wird übernommen von
Ulf Kumm Elektronik, Johannes-Krämer-Str. 34, 70597 Stuttgart
Entwicklung, Serienfertigung und Vertrieb von mikroprozessor-gesteuerten Modems zur Datenübertragung über Funkstrecken. Haupteinsatzbereiche: Amateurfunk, Satellitenkommunikation, Sicherheitswesen, Forschung, Industrie. Die Geräte vom Typ "TNC" wurden in Stückzahlen von bisher ca. 10000 Stück gefertigt. Je nach Anwendung und Übertragungsgeschwindigkeit sind verschiedene Typen mit 8 oder 16/32 Bit Prozessoren in konventioneller und SMD-Technik verfügbar. Die gesamte Hardwareentwicklung wurde von SYMEK ausgeführt.
Entwicklung, Prototypen- und Musterserienfertigung für kundenspezifische Hardware und Mikrocontroller-Software. Spezialmessgeräte zur Datenerfassung für Meßaufgaben im Bereich der Forschung, Interfaces zur Datenwandlung zwischen verschiedenen Systemen, Sonderausführungen von Modems zur drahtlosen Datenübertragung z.B. für Fernsteuerung, Fernmessung, GPS-Positionsübertragung etc., mikrocontroller-gesteuerte Mess- und Anzeigegeräte für Versuchsfahrzeuge, Sondergeräte zur Messung, -Anzeige und zur drahtlosen Übertragung von Messdaten (Verbrauchsmessung, Umwelt). Entwicklung und Serienfertigung von sehr kleinen wasserdichten Sensoren für Verbrauchsmessung.
SYMEK hat 1999 ein Datenfunkgerät entwickelt, das sich durch hohe Übertragungsgeschwindigkeit bei gleichzeitig hoher Reichweite (>50 km) auszeichnet. Wir entwickeln und fertigen Baugruppen für Datenempfang in Satelliten-Bodenstationen (38/76 kBaud Übertragungsrate).

SYMEK TNC3S (links) und TNC31S (rechts) Packet-Radio-Controller mit Modems (hinten)
Gerät zur Datenübertragung per Funk mit 16/32 Bit Prozessor / RISC
Koprozessor, bis zu 1,6 Mbit/s.
Anwendung: Amateurfunk, Satellitenfunk, kommerzielle Anwendungen.
Entwicklung, Serienfertigung und Vertrieb durch SYMEK.

Mess- und Anzeigegeräte für Testfahrzeuge
Messung von Druckwerten und komplexen Digitalsignalen. Signalverarbeitung mit
5 Mikrocontrollern,
Anzeige der Werte auf drei LED-Zeilen (3 Zeilen je 100 Mikro-LED auf 20cm, nicht
gemultiplext)
Aufwendige, speziell angefertigte Aluminiumgehäuse, gefräst, eloxiert und
bedruckt.
Entwicklung und Fertigung im Auftrag der Daimler-Chrysler AG.

Prototyp einer HF-Schaltung:
Vorstufe und Mischer (RF front end) eines 1,3 GHz Empfängers.
Erstes Muster zur Messung an verschiedenen Transistortypen.

Induktiver Miniatursensor
für ImpulszählerPrototypen zur Schaltungsentwicklung, SMD-Prototyp, mechanische Muster,
Leiterplatte (12x25mm),
fertiges vergossenes Produkt. Schaltung: 2 IC und 31 sonstige Bauteile auf ca.
2cm2 Leiterplatte.
Entwicklung im Auftrag von ABB Kent Messtechnik und Fertigung durch SYMEK (ca.
10000 Stück)

Entwicklungen und Studien
Gelegentlich finden Entwicklungen nur auf dem Papier statt.
Für verschiedene Kunden haben wir Machbarkeitsstudien oder
ähnliche theoretische Untersuchungen ausgearbeitet.

Serienfertigung von Datenfunkgeräten
jedes Gerät wird individuell kalibriert,
die Messdaten werden protokolliert

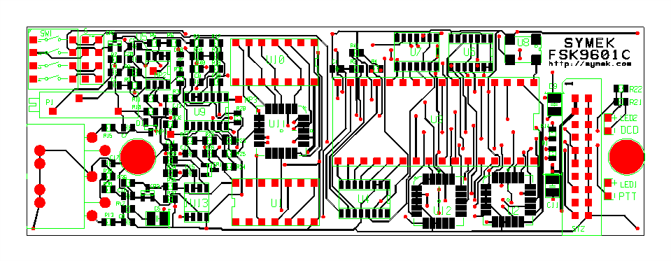
CAD-Leiterplatten-Layout: Die Leiterplatte ist der Schlüssel für ein
Produkt.
Vom Layout hängen die Fertigungs- und Testkosten, Zuverlässigkeit und
EMV-Eigenschaften des Produkts ab.
SYMEK hat Erfahrung im Layout von Leiterplatten für Durchsteck und
SMD-Technik.
Feinleiter bis 0,1 mm, Multilayer und HF-Schaltungen bis in den GHz Bereich.

Wenn alle geforderten Eigenschaften stimmen ist das Projekt noch nicht
fertig. Nur eine vollständige und ausführliche
Dokumentation stellt sicher, dass das Produkt auch noch nach Jahren
gewartet,
repariert oder nachgebaut werden kann.
